Rellenar el sello de Salomón con los números de 1 al 12 de forma que todos sus lados sumen 26, es relativamente fácil.
Si queremos que, además de sus lados, las puntas también sumen 26, debemos de pensar un poquito más pero también existe solución:
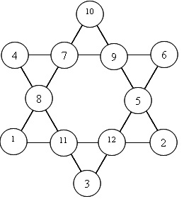
Rellenar el sello de Salomón con los números de 1 al 12 de forma que todos sus lados sumen 26, es relativamente fácil.
Si queremos que, además de sus lados, las puntas también sumen 26, debemos de pensar un poquito más pero también existe solución: